中商情报网讯:智能制造装备是制造业发展的重要基础。随着世界上各工业发达国家越来越重视技术创新,智能制造装备的发展已经成为全球竞争的焦点。
智能制造终端装备体系旨在通过智能生产设备、智能检测装备和智能物流装备的互联与协同,构建高度自动化、感知化和智能化的物理生产系统,直接承担加工、检验、输送等核心生产任务,是实现智能制造落地的最终执行载体。其上游依赖智能核心单元(如控制器、传感器)提供计算、控制与感知能力。

加快发展智能制造,是培育我国经济增长新动能的必由之路,是抢占未来经济和科技发展制高点的战略选择,对于推动我国制造业供给侧结构性改革,打造我国制造业竞争新优势,实现制造强国具有重要战略意义。为此,国家颁布了一系列有利于智能制造装备行业的产业政策,以促进行业的健康发展。具体政策内容如下图所示:

数控机床,即数字控制机床,是一种配备有程序控制系统的自动化机床。近年来,数控机床市场呈现出快速发展的态势,行业规模持续扩大,整体运行状况稳中向好。中商产业研究院发布的《2025-2030年中国数控机床行业调查及发展前景分析报告》显示,2024年中国数控机床市场规模达到约4325亿元。中商产业研究院分析师预测,2025年行业市场规模将超4500亿元。

近年来,我国工业机器人产量总体呈现增长趋势。中商产业研究院发布的《2025-2030年中国工业机器人行业深度调查及投融资战略研究报告》显示,2024年全国工业机器人产量为55.64万套,同比增长14.2%。中商产业研究院分析师预测,2025年产量将超过60万套。

3D打印技术,有别于传统减材制造,是一种快速成型技术,通过对模型数字化立体扫描、分层处理,借助于类似打印机的数字化制造设备,利用材料不断叠加形成所需的实体模型。中商产业研究院发布的《2025-2030年中国数控机床行业调查及发展前景分析报告》显示,2024年中国3D打印设备产量341.8万台,增长11.3%。中商产业研究院分析师预测,2025年产量将超400万台。

智能物流装备指用于产品运输和储存的自动化装备和系统。中商产业研究院发布的《2025-2030年中国智能物流装备行业研究报告》显示,在供应链自动化需求增长、物联网和人工智能技术进步的推动下,中国智能物流装备的市场规模从2020年的449亿元增至2024年的1041亿元,复合年增长率为23.4%。中商产业研究院分析师预测,2025年中国智能物流装备市场规模将达到1261亿元。

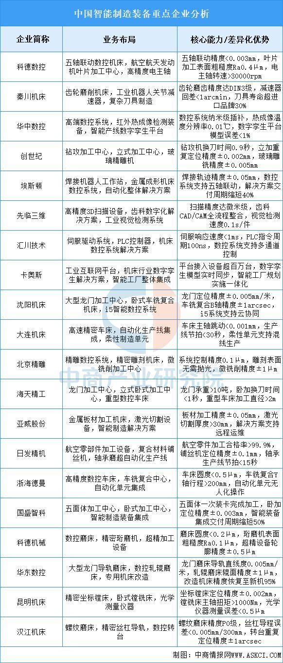
智能制造装备行业正向高精度、复合化与智能化加速升级,技术竞争聚焦五轴联动、纳米级控制及数字孪生系统突破,产业链自主可控需求推动核心部件国产化替代。科德数控以五轴联动技术主导航空航天领域;秦川机床借齿轮加工装备优势巩固产业地位;华中数控依托数控系统突破构建技术生态。

中国智能制造装备产业已呈现“技术融合深化、国产替代加速、绿色制造升级、全球化布局提速”的立体格局,头部企业通过突破工业AI算法、核心部件自主化及定制化解决方案,显著提升高端市场竞争力与国产化率;产业链纵向深化从硬件到软件的全栈整合,横向拓展至半导体、新能源、生物制药等新兴场景,依托规模化复制能力与本地化服务网络打破国际垄断。在政策与市场需求双轮驱动下,行业以技术创新、生态协同及国际标准认证构建壁垒,推动从“单点突破”向“系统输出”转型,海外市场从产品出口向技术标准输出升级。

广东创世纪智能装备集团股份有限公司的主营业务是高端智能装备业务。创世纪的主要产品是五轴加工中心、立式加工中心(V系列)、龙门加工中心系列、卧式加工中心系列、数控车床系列、高速钻铣攻牙加工中心、3C系列其他产品。
2025年上半年实现营业收入24.41亿元,同比增长18.44%;实现归母净利润2.33亿元,同比增长47.47%。2025年上半年主营产品包括数控机床、经营租赁,营收分别占整体的96.23%、3.40%。


南京埃斯顿自动化股份有限公司的主营业务是从自动化核心部件及运动控制系统、工业机器人、机器人工作站到智能制造系统的全产业链。埃斯顿的主要产品是自动化核心部件及运动控制系统、工业机器人及智能制造系统。
2025年上半年实现营业收入25.49亿元,同比增长17.52%;实现归母净利润0.07亿元,同比增长109.59%。2025年上半年主营产品包括工业机器人及智能制造系统、自动化核心部件及运动控制系统,营收分别占整体的82.09%、17.91%。


深圳市创想三维科技股份有限公司是全球消费级3D打印生态领创者,产品全面覆盖3D打印机、3D扫描仪、激光雕刻机、配件、耗材等,构建完善的3D打印生态圈和创想云一体化3D打印平台,目前已拥有CReality和Ender两大国际品牌,同时旗下拥有HALOT 、Sermoon等创新品牌。
目前,创想三维3D打印相关产品分为整机系列、Ender系列、CR系列、光固化系列、工业级,具体如图所示:

深圳市汇川技术股份有限公司的主营业务是通用自动化、新能源汽车、智慧电梯、轨道交通。汇川技术的主要产品是PLC、HMI、CNC、运动控制卡、低压变频器、中高压变频器、通用伺服系统、专用伺服系统、工业机器人、电机、丝杠、直线导轨、气动产品、传感器、工业视觉、电梯一体化/变频器、人机界面、门系统、线束线缆、井道电气、电机控制器、高性能电机、电驱总成、DC/DC、OBC、电源总成、牵引变流器、辅助变流器、高压箱、牵引电机、数字化平台、工业互联网、储能。
2025年上半年实现营业收入205.09亿元,同比增长26.73%;实现归母净利润29.68亿元,同比增长40.13%。2025年上半年主营产品包括智能制造(通用自动化、智慧电梯等)、新能源&轨道交通,营收分别占整体的54.82%、45.18%。


卡奥斯COSMOPlat是海尔基于40年制造经验首创的以大规模定制为核心、引入用户全流程参与体验的工业互联网平台。卡奥斯围绕“工业数字化、工业绿色化、物联网解决方案”三大业务版块,基于“大连接、大数据、大模型”的技术体系,以“端+云”一体打造“灯塔工厂”和“产业云脑”两大高端系列产品,为千行百业提供智能制造解决方案和数据增值服务,赋能企业、园区、行业、城市数字化转型,助力数字经济高质量发展。
智能制造装备行业正通过加速技术研发与创新,突破高端装备与核心零部件的制造瓶颈。行业在工业机器人、Kaiyun网站智能传感与控制、智能检测与装配等关键技术领域取得进展,例如精密减速器、高性能伺服驱动系统等核心部件的技术水平提升,增强了国产装备的竞争力。政策层面通过“揭榜挂帅”等方式集中资源攻关共性技术,推动人工智能、工业互联网等新一代信息技术与制造技术深度融合,为行业向高端化、智能化发展提供核心动力。
我国已形成珠三角、长三角、环渤海和中西部四大智能制造装备产业集聚区,区域集群发展提升了产业链协同效率。长三角和珠三角地区重点发展机器人、高端数控机床等行业,环渤海地区依托资源与软件优势强化工业互联网应用,中西部地区则聚焦先进激光等特色领域。集群化模式促进了“产-学-研-用”协同,通过龙头企业带动上下游企业同步改造,推动产业链供应链深度互联,优化了创新资源的配置和共享。
智能制造装备在新能源汽车、航空航天、电子信息等重点行业的应用不断深化,通过个性化定制、远程运维服务等新模式解决行业痛点。例如,在汽车制造领域,智能化生产线实现冲压、焊装、涂装和总装四大工艺的自动化升级;在电子行业,智能制造装备支持柔性生产与精准检测。场景驱动推动了装备与工艺的紧密结合,促进了技术迭代和行业数字化转型。
更多资料请参考中商产业研究院发布的《2025-2030年中国智能制造装备行业分析及发展报告》,同时中商产业研究院还提供产业大数据、产业情报、行业研究报告、行业白皮书、行业地位证明、可行性研究报告、产业规划、产业链招商图谱、产业招商指引、产业链招商考察&推介会、“十五五”规划等咨询服务。
