压铸(压力铸造)是一种金属铸造工艺,是指将液态或半液态金属高速填充于压铸模的型腔,并在高压下快速凝固而获得铸件的一种方法,作为一种切削较少、接近无切削的凝固成形的金属热加工技术。根据原材料不同,压铸产品可主要分为铝合金压铸件、镁合金压铸件、锌合金压铸件和铜合金压铸件等类别。从压铸件量来看,以铝合金压铸件为主,相较于其它金属材料(如锌、铜等),铝合金具有密度小、塑性高、热传导性能好、抗蚀性强等多种优异的铸造性能,且可循环利用,在汽车零部件、通信设备和通用机械的生产中优势突出。

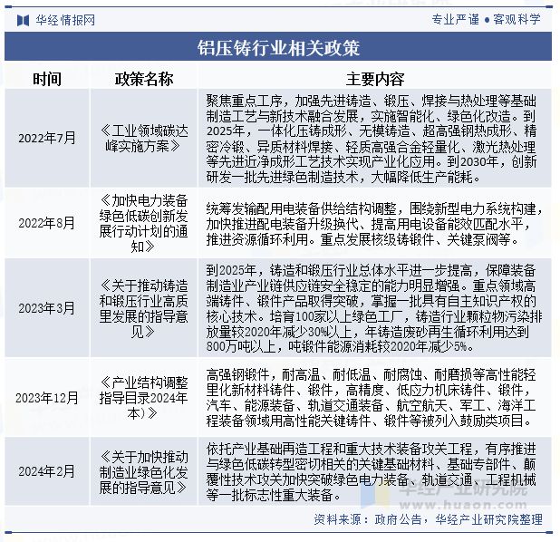
“十四五”是我国基本实现工业化,迈入制造强国行列的重要阶段,我国铸件与汽车工业、航空航天工业、轨道交通、装备制造业、能源工业等多个协调发展,为国内制造业发展起到重要的支撑作用。近年来,国家出台《关于推动铸造和锻压行业高质量发展的指导意见》《关于加快推动制造业绿色化发展的指导意见》等一系列政策,鼓励企业开展核心技术攻关,提高,发展先进压铸工艺与装备,提升行业创新能力;推进产业结构优化,规范行业监督管理,加快行业向绿色低碳转型,带动行业高速发展。

铝压铸行业位于产业链中游,其上游行业包括压铸机制造、压铸模制造、五金材料、辅助材料等,下游行业包括汽车、通讯、家电、储能等行业。基于行业重资产、重原材料成本的特点,压铸行业企业向上延伸布局合作有望有效控本增效,提高盈利能力。

铝压铸行业与汽车行业的发展息息相关,在政策扶持下,各汽车主机厂加大投资和研发力度,使得新能源汽车性能有了显著提升,在政府政策扶持、市场接受度提高的双轮驱动下,2023年我国新能源汽车销量快速增长至949.5万辆,市场渗透率提升至31.6%,连续九年居世界首位。随着新能源汽车渗透率逐渐提高,铝合金压铸件凭借比重较轻的优势,取代钢铁在汽车轻量化浪潮中获得青睐。

我国压铸行业已经形成了较为完整的产业链,铸件产量常年居于首位,2023年中国各类铸件总产量5257万吨,同比增长1.68%。受下游主机行业波动和中美贸易摩擦、新冠疫情等因素的影响,铸件产量增长持续放缓,但在国家新基建的持续投资背景下,我国铸件产量整体保持了平稳发展。

压铸行业主要为下游行业生产配套的零部件,其中铝合金压铸件Kaiyun网站占比最大。铝合金压铸件在汽车领域用量达80%,摩托车和通机等设备的发动机等核心零部件也主要由铝合金压铸而成。随着我国生产技术逐渐进步,铝合金压铸件企业不断扩大生产规模,产量逐渐得到增长。据统计2023年,我国铝合金压铸件产量为795万吨,同比增长5.30%。

“十四五”期间,我国经济将处于长周期的中高速发展中,随着中等收入人群持续壮大,改善性消费需求将被大量释放,我国汽车产销量有着较大的增长空 间。此外,在政策的驱动,对轻量化的迫切需求下,铝合金压铸市场容量正在不断扩大,据统计2023年中国铝合金压铸件行业市场规模为2076.3亿元,2016-2023年CAGR约为7.83%。

相关报告:华经产业研究院发布的《2025-2031年中国铝压铸行业市场全景分析及投资战略规划报告》
压铸行业是充分竞争行业,从全球范围来看,压铸企业主要集中在汽车工业发达的欧美等地区。从国内市场来看,我国压铸行业是完全竞争行业,市场集中度较低,不存在占有显著市场份额的压铸件生产企业。据测算目前我国铝压铸行业市场集中度CR5仅为4%-6%。

爱柯迪主要从事汽车铝合金精密压铸件的研发、生产及销售,主要产品包括汽车雨刮系统、汽车动力系统、汽车热管理系统、汽车转向系统、汽车制动系统及其他系统,新能源汽车三电系统、汽车结构件、汽车智能驾驶系统等适应汽车轻量化、电动化、智能化需求的铝合金精密压铸件。2023年爱柯迪营收59.57亿元,同比增长39.67%。

在减重、提效和降本的多重驱动力下,2019年特斯拉提出了车身一体成形铸造方法,通过采用一体成形压铸方式生产ModelY底板总成,将原先由多工序所需的70多个零件精简为一体化成型的一个压铸件,减少了组装焊接等程序,减重约30%,降低制造成本约40%。同时,零件一体化成型在应对碰撞时能更好地承受冲击力,提升车身的骨架安全性。相比于传统的压铸工艺,一体化压铸对材料、设备、工艺的要求进一步提高。具体来看,材料上,一体化压铸要求选用免热处理材料;设备上,需要大吨位压铸设备支持;工艺上,对模具设计、设备参数调整、工艺优化都提出更高的要求。未来一段时间内,大型一体化压铸技术将是行业内领军企业布局的关键技术方向。
新能源电驱系统主要包括驱动电机、电机控制器、减速器三大主要部件,并从独立单体向“三合一”方向演进,实现驱动总成。此外,整车电压电控的相关模块,如车载充电机、DC-DC转换器、电压分配单元等也开始向集成化发展,并在过去成熟的“三合一”电源总成基础上实现“多合一”。伴随着驱动系统的“多合一”整合路线,其外形外壳也开始随之出现变化,逐渐从过去的拼接外壳向一体化外壳发展。驱动系统一体化基于其在成本、效率上的明显优势,未来将逐渐成为发展趋势。
3、定制化模具是压铸工艺的核心之一,加强模具研发与制造成为行业重要发展趋势
压铸模具是保证最终铝合金压铸件质量的关键设备,其通过影响铸件形状、精度、尺寸、表面质量等,从而保证最终铸件满足设计需要。公司的模具自研能力提高不仅有助于减少模具外购,提高盈利能力,更直接决定了模具产品的研发速度、良品率,从而提升企业订单的竞争能力。未来模具定制化研发能力有望成为决定公司利润水平的关键环节,加强模具研发与制造成为行业重要发展趋势。
华经产业研究院通过对中国铝压铸行业海量数据的搜集、整理、加工,全面剖析行业总体市场容量、竞争格局、市场供需现状及行业典型企业的产销运营分析,并根据行业发展轨迹及影响因素,对行业未来的发展趋势进行预测。帮助企业了解行业当前发展动向,把握市场机会,做出正确投资决策。更多详细内容,请关注华经产业研究院出版的《2025-2031年中国铝压铸行业市场全景分析及投资战略规划报告》。
华经情报Kaiyun网站网隶属于华经产业研究院,专注大中华区产业经济情报及研究,目前主要提供的产品和服务包括传统及新兴行业研究、商业计划书、可行性研究、市场调研、专题报告、定制报告、工业园区大数据、产业链地图等。涵盖文化体育、物流旅游、健康养老、生物医药、能源化工、装备制造、汽车电子、农林牧渔等领域,还深入研究智慧城市、智慧生活、智慧制造、新能源、新材料、新消费、新金融、人工智能、“互联网+”等新兴领域。
